淮南市人民政府
丨
加入收藏
丨
首 页
本局概况
信息公开
办事指南
招商引资
党风政风
政策法规
电子商务
政民互动
您当前所在的位置:
首页
>
通知公告
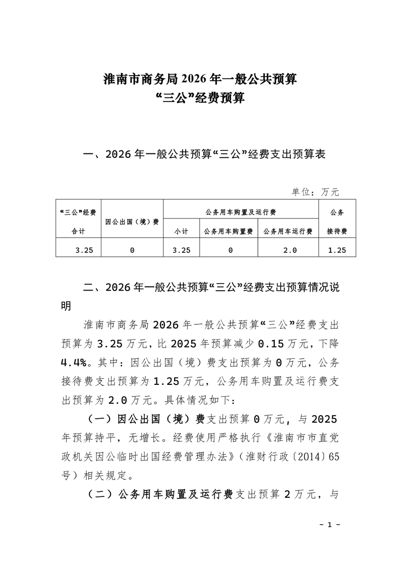
淮南市商务局2026年一般公共预算“三公”经费预算
发布日期:2026-03-04 10:42
阅读次数:
字体:[
大
中
小
]
背景颜色:
分享到:
打印
关闭