淮南市人民政府
丨
加入收藏
丨
首 页
本局概况
信息公开
办事指南
招商引资
党风政风
政策法规
电子商务
政民互动
您的位置:
首页
>
信息公开
> 市商务局
>
财政信息
>
“三公”经费预决算
索
引
号:
003050329/202603-00005
信息分类:
“三公”经费预决算
内容分类:
发布日期:
2026-03-13 09:53
发布机构:
市商务局
成文日期:
生效时间:
废止时间:
名
称:
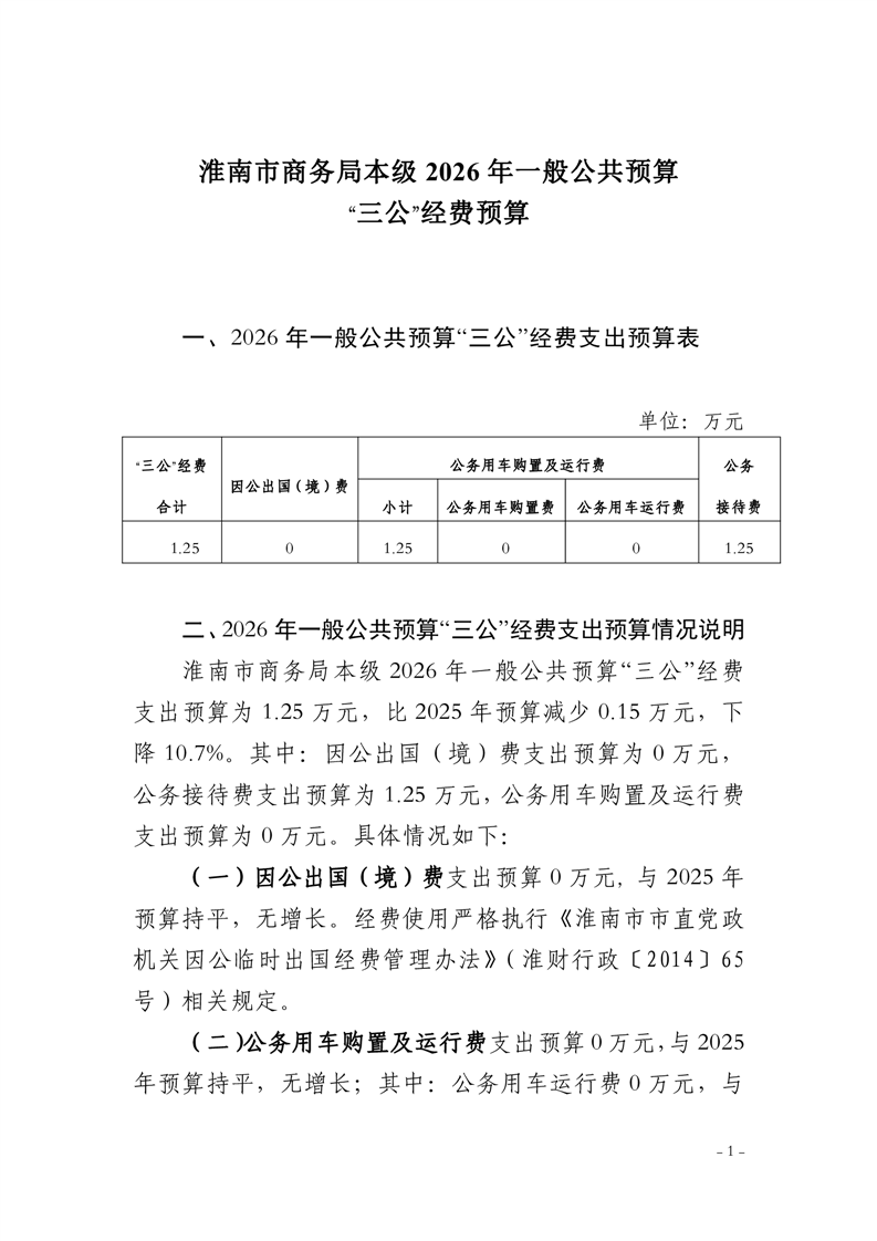
淮南市商务局本级2026年一般公共预算“三公”经费预算
点
击
量:
文
号:
关
键
词:
索
引
号:
003050329/202603-00005
信息分类:
“三公”经费预决算
内容分类:
发布日期:
2026-03-13 09:53
发布机构:
市商务局
成文日期:
生效时间:
有
效
性:
名
称:
淮南市商务局本级2026年一般公共预算“三公”经费预算
点
击
量:
文
号:
关
键
词:
淮南市商务局本级2026年一般公共预算“三公”经费预算
发布时间:2026-03-13 09:53
文字大小:[
大
中
小
]
背景色:
正在更新中...
为进一步了解掌握社会公众对政策执行效果的反馈与评价,请您对该政策的制定及执行提出宝贵的意见或建议。我们将及时收集并分析,共同助力政策不断完善。
姓 名:
联系方式:
*
内 容:
*
验 证 码:
打印本页